We supply high quality General Purpose Rectifier Diode, forward current 1.0 to 10Amp, Reverse voltage from 50 to 1000Volts, Axial-leaded and R1/DO41/A405 Package type, part number is available like FR151,FR152,FR153,FR154,FR155,FR156,FR157.
Specification: Features: - Low cost - High current capability.High reliability.Low forward voltage drop.
Related Rectifier Diodes:
FR101,FR102,FR103,FR104,FR105, FR106,FR107,1N49333,1N4934,1N4935, 1N4936,1N4937, FR201,FR202, FR203, FR204,FR205,FR206,FR207,FR301,FR302,FR303 ,FR304,FR305, FR306, FR307,FR601, FR602,FR603,FR604,FR605,FR606,FR607
Rugao liantuo Electronics provides the most popular axial Bridge Rectifiers which are common used in AC/DC bridge full wave rectification for monitor, TV, printer, power supply, switching mode power supply, adapter, audio equipment, and home appliances applications.
(1) Original quantity with wholesale price
(2) Quick and Safe Delivery
(3) Experienced Service Team
(4) 24 hours OnLine Customer Service
(5) OEM customized service offered
(6) Good feedback from all over the world
(7) Full range products for choice
Electrical Characteristics:

Related High Fast Recovery Diodes
| IF(AV) (A) | VRRM(V) | VF (V) | Trr (ns) | Package | |||||||
| 50 | 100 | 200 | 300 | 400 | 600 | 800 | 1000 | ||||
| 1.0 | FR101 * | FR102 * | FR103 * | ----- | FR104 ** | FR105 ** | FR106 *** | FR107 *** | 1.3 | *150 **250 ***500 | DO-41 |
| FR101S * | FR102S* | FR103S* | ----- | FR104S ** | FR105S ** | FR106S *** | FR107S *** | 1.3 | *150 **250 ***500 | A-405 | |
| FR101G * | FR102G * | FR103G * | ----- | FR104G ** | FR105G ** | FR106G *** | FR107G *** | 1.3 | *150 **250 ***500 | DO-41 | |
| ----- | ----- | ----- | ----- | BA157 * | BA158 * | ----- | BA159 ** | 1.3 | *150 **300 | DO-41 | |
| 1N4933 | 1N4934 | 1N4935 | ----- | 1N4936 | 1N4937 | ----- | ----- | 1.2 | 150 | DO-41 | |
| 1N4933G | 1N4934G | 1N4935G | ----- | 1N4936G | 1N4937G | ----- | ----- | 1.2 | 150 | DO-41 | |
| RGP10A * | RGP10B * | RGP10D * | ----- | RGP10G * | RGP10J ** | RGP10K ** | RGP10M *** | 1.3 | *150 **250 ***300 | DO-41 | |
| RS1A * | RS1B * | RS1D * | ----- | RS1G * | RS1J ** | RS1K *** | RS1M *** | 1.3 | *150 **250 ***500 | SMA | |
| FS1A * | FS1B * | FS1D * | ----- | FS1G * | FS1J ** | FS1K *** | FS1M *** | 1.3 | *150 **250 ***500 | SMA | |
| RA * | RB * | RD * | ----- | RG * | RJ ** | RK *** | RM *** | 1.3 | *150 **250 ***500 | SOD123 | |
| ----- | ----- | ES1Z | ----- | ES1 | ES1A | ----- | ----- | 2.5 | 90 | DO-41 | |
| 1.3 | ----- | ----- | BYD33D * | ----- | BYD33G * | BYD33J * | BYD33K ** | BYD33M ** | 1.3 | *250 **300 | DO-15 |
| 1.5 | FR151 * | FR152 * | FR153 * | ----- | FR154 * | FR155 * | FR156 ** | FR157 ** | 1.3 | *150 **300 | DO-15 |
| FR151G * | FR152G * | FR153G * | ----- | FR154G * | FR155G * | FR156G ** | FR157G ** | 1.3 | *150 **300 | DO-15 | |
| ----- | ----- | BYV95A | ----- | BYV95B | BYV95C | ----- | ----- | 1.35 | 150 | DO-15 | |
| RGP15A * | RGP15B * | RGP15D * | ----- | RGP15G * | RGP15J ** | RGP15K ** | RGP15M *** | 1.3 | *150 **250 ***300 | DO-15 | |
| ----- | ----- | ----- | ----- | RU3 ** | RU3A ** | RU3B * | RU3C *** | *1.5@1.0 **1.5 ***2.5 | 100 | DO-15 | |
| 2.0 | FR201 * | FR202 * | FR203 * | ----- | FR204 * | FR205 * | FR206 ** | FR207 ** | 1.3 | *150 **300 | DO-15 |
| FR201G * | FR202G * | FR203G * | ----- | FR204G * | FR205G * | FR206G ** | FR207G ** | 1.3 | *150 **300 | DO-15 | |
| RS2A * | RS2B * | RS2D * | ----- | RS2G * | RS2J ** | RS2K *** | RS2M *** | 1.3 | *150 **250 ***500 | SMB | |
| 2.0 | RGP20A * | RGP20B * | RGP20D * | ----- | RGP20G * | RGP20J ** | RGP20K ** | RGP20M *** | 1.3 | *150 **250 ***300 | DO-15 |
| ---- | BY296 | BY297 | ---- | BY298 | — | BY299 | ---- | 1.3 | 150 | DO-201AD | |
| 2.5 | FR251 * | FR252 * | FR253 * | ---- | FR254 * | FR255 * | FR256 ** | FR257 ** | 1.3 | *150 **300 | DO-15 |
| FR251G * | FR252G * | FR253G * | ----- | FR254G * | FR255G * | FR256G ** | FR257G ** | 1.3 | *150 **300 | DO-15 | |
| RGP25A * | RGP25B * | RGP25D * | ----- | RGP25G * | RGP25J ** | RGP25K ** | RGP25M *** | 1.3 | *150 **250 ***300 | DO-15 | |
| 3.0 | FR301 * | FR302 * | FR303 * | ---- | FR304 * | FR305 * | FR306 ** | FR307 ** | 1.3 | *150 **300 | DO-201AD |
| FR301G * | FR302G * | FR303G * | ----- | FR304G * | FR305G * | FR306G ** | FR307G ** | 1.3 | *150 **300 | DO-202AD | |
| RS3A * | RS3B * | RS3D * | ----- | RS3G * | RS3J ** | RS3K *** | RS3M *** | 1.3 | *150 **250 ***500 | SMC | |
| RGP30A * | RGP30B * | RGP30D * | ---- | RGP30G * | RGP30J ** | RGP30K ** | RGP30M *** | 1.3 | *150 **250 ***300 | DO-201AD | |
| ----- | ----- | ----- | ----- | ----- | RU4A * | RU4B ** | RU4C ** | *1.5 **1.6 | 100 | DO-201AD | |
| 3.5 | ---- | ---- | RU4Z | ----- | RU4M | RU4AM | ----- | ----- | 1.3 | 90 | DO-201AD |
| 6.0 | FR601 * | FR602 * | FR603 * | ----- | FR604 * | FR605 * | FR606 ** | FR607 ** | 1.3 | *150 **300 | R-6 |
*/** : Show different corresponding value of trr and vf
TRR test term : IF=0.5A IR=1.0A IRR=0.25A
Testing environment:TA(Max) = 25℃
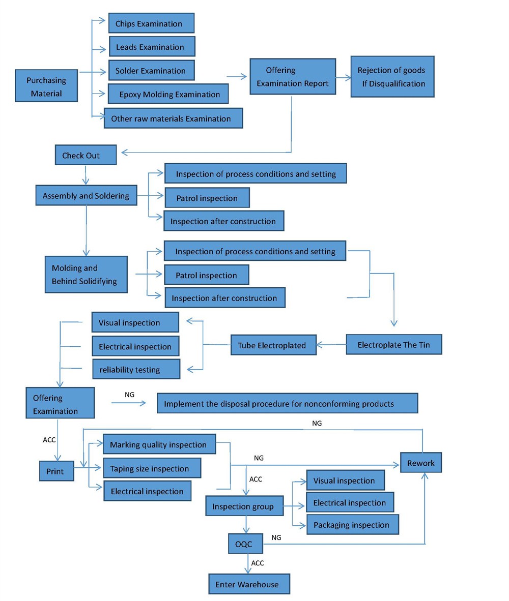
Producing And Management flow

Packing Information:
All our products are packed with standard export paper carton. If order quantity is not very big, we will advise to use DHL/UPS/FedEx/TNT/EMS or other Express, however for large quantity, considering high freight charges, usually we will recommend air or sea shipment through your nominated forwarder in Shanghai.


Authentication Certificate

FAQ
Q1:How to order?
(1) Let me know models, package, quantities you want to order.
(2) We will email you Proforma Invoice based on your order for your information.
(3) Kindly check the PI, and everything is ok, we will deliver the goods asap when we received your payment. And the shipping cost is depending on weight.
Q2: Payment:
(1)T/T (ware transfer). We prefer TT payment, (2) Paypal. PayPal can be used for small payment.
(2)The bank fees are the responsiblity of buyer.
(3) Prices we quoted are correct at this time but may be subject to change after 1 week because of the currency fluctuations and the orderd quantity.
Q3:What is your delivery time?
It depends on the number of orders and the season in which you placed the order. Usually we can ship within 7-15 days, if the quantity is relatively large, we need to negotiate the delivery time
Q4: Feedback:
(1) As your feedback is very important to our development, we sincerely invite you to leave positive feedback for us if you are satisfied with our product and service. Thanks a lot for your time.
(2) Please contact us before you leave a neutral or negative feedback, we will try our best to solve the problems.
Thank you very much for your support and wish you have a nice day!
Production Equipment




Популярни тагове: fr157, FR303, FR305, FR101, 1N49333, FR104, 1N4935









